|
|
|
Decreto Ejecutivo :
44741
del
05/11/2024
|
|
|
Reglamento para la prevención, preparación y respuesta ante accidentes químicos
|
|
Ente emisor:
|
Poder Ejecutivo
|
|
Fecha de vigencia desde:
|
09/05/2025
|
|
Versión de la norma: 1 de 1
del 05/11/2024
|
|
Recuerde que Control F es una opción que le permite buscar
en la totalidad del texto
|
|
|
Ir al final del documento
|
Texto Completo Norma 44741
|
|
N° 44741-S-MAG
EL
PRESIDENTE DE LA REPÚBLICA
LA
MINISTRA a.i. DE SALUD
Y EL
MINISTRO DE AGRICULTURA Y GANADERÍA.
En
uso de las facultades que les confieren los artículos 140, incisos 3), 18) y 146
de la Constitución Política; 2, 4, 7, 3 7, 38, 39,239,240,241,243,252, 33 7,
345, inciso 7, 347, 349, 355, 364 y 381 y concordantes de la Ley No 5395 del 30
de octubre del 1973 "Ley General de Salud", 6 de la Ley No. 5412 del
8 de noviembre de 1973, "Ley Orgánica del Ministerio de Salud"; 25
inciso 1) y 28 párrafo segundo inciso b) de la Ley Nº 6227 del 2 de mayo de
1978 "Ley General de Administración Pública"; 1 de la Ley No. 7472
del 20 de diciembre de 1994, "Ley de Promoción de la Competencia y Defensa
Efectiva del Consumidor" y sus reformas, y 1 de la Ley 8220 del 04 de
marzo del 2022 "Ley de Protección al Ciudadano del Exceso de Requisitos y
Trámites Administrativos".
CONSIDERANDO:
1.-Que
es función del Estado velar por la protección de la salud de la población.
2.-Que
corresponde al Ministerio de Salud, definir cuáles son sustancias, productos u
objetos peligrosos de carácter radiactivo, comburente, inflamable, corrosivo,
irritante u otra naturaleza; y velar porque toda persona natural o jurídica que
se ocupe de la importación, fabricación, manipulación, preparación, reenvase, almacenamiento, venta, distribución, transporte y
suministro de estos, realicen estas operaciones en condiciones que permitan
eliminar o minimizar el riesgo para la salud y seguridad de las personas y el
medio ambiente, que estén expuestos a ellas con ocasión de su trabajo, tenencia
o uso.
3.-Que
es función del Ministerio de Salud, de conformidad con los artículos 239 al 252
de la Ley General de Salud, dictar las disposiciones reglamentarias
pertinentes, en especial las que tengan relación con el registro de los
productos mencionados en el considerando anterior, los permisos de
funcionamiento de los establecimientos que los manipulen y las relativas a su
etiquetado.
4.-Que
el Servicio Nacional de Salud Animal a través del Certificado Veterinario de
Operación (CVO) habilita el funcionamiento de los establecimientos definidos en
el artículo 56 de la Ley No. 8495 del 06 de abril del 2006 "Ley General
del Servicio Nacional de Salud Animal", que en sus procesos productivos
manejan productos químicos que pueden representar un riesgo de accidente
químico.
5.-Que,
si bien el Estado tiene la ineludible responsabilidad de garantizar el
bienestar de los ciudadanos, ello se deberá de llevar a cabo paralelamente al
establecimiento de condiciones de competitividad que incidan positivamente en
el desarrollo de la actividad económica del país.
6.-Que
en el país anualmente se producen accidentes químicos que causan afectaciones a
instalaciones, bienes, personas y al ambiente. Por lo que se hace necesario y
oportuno emitir la presente reglamentación con el fin de atender esta situación
y de prevenir la ocurrencia de estos o mitigar las consecuencias cuando no sea
factible evitarlo.
7.-Que
el país es miembro de la Organización para la Cooperación y Desarrollo
Económicos (OCDE), por lo cual es requisito contar con un plan para la
prevención y atención de accidentes químicos en cumplimiento con los
compromisos adquiridos.
8.-Que
en concordancia con lo establecido en el artículo 361 de la Ley Nº 6227 del 2
de mayo de 1978 "Ley General de la Administración Pública" el
presente Decreto Ejecutivo cumplió con el trámite de consulta pública, la misma
se realizó en la plataforma del Ministerio de Economía Industria y Comercio,
denominada Sistema de Control Previo, SICOPRE, en fecha 06 al 19
de diciembre del 2023, siendo que fueron atendidas todas las observaciones
emitidas por los administrados.
9.-Que
de conformidad con lo establecido en el artículo 12 bis del Decreto Ejecutivo
No. 37045 del 22 de febrero de 2012 y su reforma "Reglamento a la Ley de
Protección al Ciudadano del Exceso de Requisitos y Trámites
Administrativos", esta regulación cumple con los principios de mejora
regulatoria, de acuerdo con el informe No. DMR-DAR-INF-197-2024 emitido por la
Dirección de Mejora Regulatoria del Ministerio de Economía, Industria y
Comercio.
POR TANTO:
DECRETAN
"REGLAMENTO
PARA LA PREVENCIÓN, PREPARACIÓN Y RESPUESTA
ANTE
ACCIDENTES QUÍMICOS"
CAPÍTULO I
DISPOSICIONES
GENERALES
Artículo 1. Objetivo. El objetivo del presente
reglamento es establecer las disposiciones para la prevención, preparación y
respuesta ante accidentes químicos o la minimización de sus consecuencias, en
los establecimientos que: importen, almacenen, fabriquen, procesen, preparen,
vendan, distribuyan, reenvasen, suministren, o
manipulen sustancias químicas o sus residuos, con el fin de proteger la salud
humana, reducir las pérdidas económicas y el impacto al ambiente.
Ficha articulo
Artículo 2. Ámbito de aplicación El
presente Reglamento se aplicará a los establecimientos que: importen,
almacenen, fabriquen, procesen, preparen, vendan, distribuyan, reenvasen, suministren, manipulen sustancias químicas o sus
residuos. Se excluyen de la aplicación de este reglamento a:
a.
Establecimientos de almacenamiento y de uso de sustancias ionizantes.
b.
Transporte por carretera, ferrocarril, vía marítima o aérea y el almacenamiento
temporal
de sustancias químicas entre un trasporte y otro.
c.
El transporte de sustancias químicas peligrosas por duetos o canalizaciones,
incluidas las estaciones de bombeo, que se encuentren fuera de los
establecimientos a los que se refiere el presente reglamento.
d.
La explotación, exploración, la extracción de minerales en minas y canteras.
e.
Los rellenos sanitarios.
f.
Plantas de tratamientos de aguas residuales, ya sean ordinarias o especiales.
Ficha articulo
Artículo 3. Referencias. La aplicación del presente
reglamento se complementa con la siguiente normativa:
3.1. Ley Nº 5395 del 30 de octubre de 1973 "Ley General de Salud" , publicada en el Alcance 172 a La Gaceta Nº 222 del
24 de noviembre de 1973.
3.2 Decreto Ejecutivo Nº 11492-SPPS del 22 de abril de 1980
"Reglamento sobre Higiene Industrial", publicado en La Gaceta Nº 101
del 28 de mayo de 1980.
3.3 Ley Nº 7554 del 04 de octubre de 1995 "Ley Orgánica del
Ambiente", publicada en La Gaceta Nº 215 del 13 de noviembre de 199 5.
3.4 Ley Nº 8228 del 19 de marzo del 2002 "Ley Benemérito Cuerpo
de Bomberos de Costa Rica" publicada en La Gaceta Nº 78 del 24 de abril de
2002.
3.5 Ley Nº 8488 del 22 de noviembre de 2005 "Ley Nacional de
Emergencias y Prevención del Riesgo", publicada en La Gaceta Nº 8 del 11
de enero de 2006.
3.6 Ley Nº 8495 del 06 de abril del 2006 "Ley General del
Servicio Nacional de Salud Animal", publicada en La Gaceta Nº93 del 16 de
mayo de 2006.
3.7.
Decreto Ejecutivo Nº 34859-MAG del 20 de octubre del 2008 "Reglamento
General para el otorgamiento del Certificado Veterinario de Operación",
publicado en La Gaceta Nº 230 del 27 de noviembre del 2008.
3.8. Ley Nº 8412 del 22 de abril de 2004 "Ley Orgánica del
Colegio de Ingenieros Químicos y Profesionales Afines y Ley Orgánica del
Colegio de Químicos de Costa Rica" y , publicada
en La Gaceta N º 109 del 04 de junio de 2004.
3.9. Decreto Ejecutivo Nº 37615-MP del 04 de marzo del 2013 "Reglamento
a la Ley Nº 8228 del Benemérito Cuerpo de Bomberos de Costa Rica" y sus
reformas, publicado en el Alcance 61 a la Gaceta Nº 66 del 5 de abril del 2013.
3.10. Decreto Ejecutivo Nº 39295-MEIC del 22 de junio del 2015
"Reglamento a la Ley de Fortalecimiento de las Pequeñas y Medianas
Empresas, Ley N º 8262", publicado en el Alcance 99 a la Gaceta Nº 227 del
23 de noviembre del 2015.
3.11. Decreto Ejecutivo Nº 39502 - MP del 10 de noviembre del 2015
"Normas de Planes de Preparativos y Respuesta ante Emergencias para
Centros Laborales o de Ocupación Pública" publicado en el Alcance 37 a La
Gaceta Nº 48 del 09 de marzo de 2016.
3.12. Decreto Ejecutivo Nº 40457-S del 20 de abril del 2017
"Reglamento técnico RTCR 481 :2015 Productos Químicos. Productos Químicos
Peligrosos. Etiquetado", publicado en el Alcance 157 a La Gaceta Nº 123
del 29 de junio de 2017.
3.13 Decreto Ejecutivo N º40705-S del 17 de agosto del 2017
"Reglamento Técnico RTCR 478:2015 Productos Químicos. Productos Químicos
Peligrosos, Registro, Importación y Control", publicado en el Alcance 263
a La Gaceta Nº 207 del 02 de noviembre de 2017.
3.14. Decreto Ejecutivo Nº 41527-S-MINAE del 04 de diciembre del 2018
"Reglamento general para la clasificación y manejo de residuos
peligrosos", publicado en el Alcance 15 a La Gaceta Nº 15 del 22 de enero
de 2019.
3.15. Decreto Ejecutivo Nº 43432-S del 09 de marzo del 2022
"Reglamento General para Permisos Sanitarios de Funcionamiento, Permisos
de Habilitación y Autorizaciones para Eventos Temporales de Concentración
Masiva de Personas, Otorgados por el Ministerio de Salud", publicado en el
Alcance 60 a La Gaceta Nº 56 del 23 de marzo de 2022.
Ficha articulo
Artículo 4. Definiciones. Para efectos de
interpretación del presente reglamento se entenderá por:
a. Accidente químico: Acontecimiento no planificado que
involucra sustancias químicas peligrosas que causan daño a la salud, el
ambiente o la propiedad, tales como: derrame, escape, incendio o explosión.
Esto excluye cualquier evento a largo plazo como la contaminación crónica.
b. Actividad: Conjunto de operaciones propias
de una persona o entidad.
c. Almacenamiento: Acción de almacenar, conservar,
guardar o depositar sustancias químicas o sus residuos en bodegas, almacenes,
aduanas u otros inmuebles.
d. Certificado veterinario de Operación (CVO): Documento
otorgado por el Servicio Nacional de Salud Animal (SENASA), mediante el cual se
hará constar la autorización, a fin de que el establecimiento se dedique a una
o varias actividades de las enumeradas en el artículo 56 de la Ley Nº 8495 del
06 de abril del 2006 "Ley General del Servicio Nacional de Salud
Animal". Este documento no otorga, reconoce, ni resuelve derechos de
propiedad o titularidad sobre bienes inmuebles.
e. Comunidad: Personas que viven o trabajan
cerca de los establecimientos de riesgo mayor, que pueden verse
afectadas en caso de accidente químico.
f. Concentración de personas: Toda actividad temporal
donde se reúne un grupo de personas, en espacios físicos abiertos o cerrados,
que por las características del sitio o de la actividad, requieren medidas
preventivas adicionales de control, uso del espacio y condiciones
físico-sanitarias.
g. Dirección de Área Rectora de Salud (DARS): Dependencia
del nivel local del Ministerio de Salud.
h. Establecimiento: Instalaciones pertenecientes a
personas físicas o jurídicas, públicas o privadas, que importen, almacenen,
fabriquen, procesen, preparen, vendan, distribuyan, reenvasen,
suministren, manipulen productos químicos o generen desechos de productos
químicos. Se exceptúan de esta definición los lugares de venta al por menor.
i. Establecimiento de riesgo mayor: Establecimiento
en el que haya presentes sustancias químicas peligrosas en cantidades iguales o
superiores a las establecidas en el Cuadro 3 (Lista de Sustancias químicas
peligrosas nominadas) o Cuadro 4 (Categorías de peligro de sustancias químicas
peligrosas) del Anexo 1, o si la sumatoria de cada una de las categorías
indicadas en el paso 5 del Anexo 1 es igual o superior a 1.
j. Establecimiento de riesgo menor: Establecimiento
en el que haya presentes sustancias químicas peligrosas en cantidades
inferiores a las establecidas en el Cuadro 3 (Lista de Sustancias químicas
peligrosas nominadas) o Cuadro 4 (Categorías de peligro de sustancias químicas
peligrosas) del Anexo 1, o si la sumatoria de cada una de las categorías
indicadas en el paso 5 del Anexo 1 es inferior a 1.
k. Incumplimiento: no conformidad de un requisito
técnico o legal ordenado en la Orden Sanitaria.
l. Notificación: Proceso de comunicación formal
del representante legal del establecimiento al Ministerio de Salud, para la autorización
previa a la realización de alguna de las modificaciones establecidas en el
Artículo 8 del presente reglamento.
m. Otras zonas: Son las zonas que no se encuentra
definidas dentro de los conceptos de zona residencial, zona comercial, zona industrial y
zona mixta.
n. Peligro: Es la propiedad inherente de una sustancia,
agente, fuente de energía o situación, que tiene el potencial de causar
consecuencias no deseadas a la salud, ambiente o a la propiedad.
o. Permiso Sanitario de Funcionamiento (PSF): Documento
que emite la autoridad de salud autorizando el funcionamiento de un
establecimiento comercial, industrial, o de servicios.
p. Plan: Documento de Prevención, Preparación y
Respuesta ante Accidentes Químicos.
q. Proceso: Conjunto de operac10nes químicas o físicas
orientadas a la transformación de sustancias iniciales en productos finales,
que pueden ser diferentes.
r. Regente: Profesional debidamente incorporado según lo
dispone la Ley Nº 8412 del 22 de abril de 2004 Ley Orgánica del Colegio de Ingenieros
Químicos y Profesionales Afines y Ley Orgánica del Colegio de Químicos de Costa
Rica" autorizado para ejercer como regente químico, que asume la
responsabilidad técnica y científica dentro de su campo profesional, en
aquellos aspectos que tengan impacto sobre la salud de las personas, la
propiedad y el ambiente, de acuerdo con la legislación vigente.
s. Residuos peligrosos: Para fines del presente
reglamento son aquellos que, por su reactividad química y sus características
tóxicas, explosivas, corrosivas, radioactivas, biológicas, bioinfecciosas
e inflamables, ecotóxicas o de persistencia
ambiental, o que, por su tiempo de exposición, puedan causar daños a la salud o
el ambiente. Asimismo, se consideran residuos peligrosos aquellos que el
Ministerio de Salud, en coordinación con el Ministerio de Ambiente y Energía,
defina como tales, así como los envases, empaques y embalajes que hayan estado
en contacto con ellos.
Se
excluirán los envases, empaques y embalajes que hayan recibido previo
tratamiento para su descontaminación según la reglamentación presente.
t. Riesgo: Probabilidad de que se presenten pérdidas,
daños o consecuencias económicas, sociales y ambientales en un sitio particular
y durante un período definido. Se obtiene al relacionar la amenaza con la
vulnerabilidad de los elementos expuestos.
u. Número CAS: designación numérica asignada a
las sustancias químicas por el US Chemical Abstracts Service (CAS). Cada
número individual permite la identificación inequívoca de una sustancia.
v. Sustancia química peligrosa: Toda
sustancia pura, disolución, mezcla, preparado, producto o residuo químico de
carácter tóxico, combustible, comburente, inflamable, irritante, corrosivo, u
otro declarado como tal por el Ministerio de Salud, mediante decreto o
resolución administrativa, y aquellos que clasifiquen en algún peligro físico,
a la salud o al ambiente, de acuerdo con los criterios establecidos en el
Sistema Globalmente Armonizado de Clasificación y Etiquetado de Productos
Químicos (SGA), en su sexta edición vigente en idioma español. También se
incluyen sustancias que normalmente no se consideran peligrosas pero que bajo
circunstancias específicas (incendio o reacciones descontroladas) reaccionan
con otras o que por condiciones de operación (temperatura, presión u otros)
generan otras sustancias químicas peligrosas.
w. Sustancia química: Toda su stancia
pura, disolución, mezcla, preparado, producto o residuo químico.
Pueden ser naturales o producidas.
x. Zona Comercial: Zonas del cantón donde se busca
desarrollar predominantemente actividades de comercio y servicio a las empresas
y personas, tales como comercio al por mayor y detalle de diversa índole,
servicios financieros, servicios de reparación y mantenimiento, servicios
profesionales, servicios personales, servicios de comida y bebida, hoteles y
comercio en general, servicios turísticos, servicios recreativos y diversión.
y. Zona industrial: Zona del cantón predominantemente
industrial, con fin de permitir en el cantón las actividades de producción
industrial no contaminante y ordenarlas en zonas específicas con el fin de
proteger los otros usos del suelo. De tal forma se tiene como propósito
funcional principalmente actividades industriales; pero que además, se
localizan actividades de gran molestia, no aptas en otras zonas, tales como
depósitos de chatarra, grandes bodegas de almacenamiento o distribución,
almacenes fiscales, talleres industriales y otros de mayor molestia, venta de
maquinaria y equipo pesado, estacionamiento de contenedores, furgones y
autobuses, servicios de transporte de carga.
z. Zona Mixta: Zona en proceso de
transformación, que se ubica generalmente en áreas de transición entre centros
o corredores comerciales y de servicios y las áreas residenciales existentes,
dándose una mezcla funcional de residencia y comercio.
aa. Zona Residencial: Zonas del cantón donde existe o
se busca desarrollar la vivienda como uso predominante. Como zonas necesarias
para albergar a la población existente y futura, permitiendo su ordenada expansión.
Ficha articulo
Artículo 5. Abreviaturas. Para efectos de
interpretación del presente reglamento se entenderá por:
BCBCR: Benemérito Cuerpo de Bomberos de Costa Rica.
CCSS: Caja Costarricense del Seguro Social.
CNCI: Centro Nacional de Control de Intoxicaciones.
CNE: Comisión Nacional de Prevención de Riesgos y Atención de
Emergencias
CME: Comité Municipal de Emergencias.
CVO: Certificado Veterinario de Operación.
DARS: Dirección Área Rectora de Salud del Ministerio de Salud
PSF: Permiso Sanitario de Funcionamiento.
SENASA: Servicio Nacional de Salud Animal.
SENASA (nivel local): Oficina Cantonal del Servicio
Nacional de Salud Animal.
SGA: Sistema Globalmente Armonizado de Clasificación y Etiquetado de
Productos Químicos.
Ficha articulo
CAPÍTULO II
CLASIFICACIÓN
DE RIESGO DE LOS ESTABLECIMIENTOS
Artículo 6. Los establecimientos deberán realizar su
clasificación de riesgo utilizando la metodología definida en el Anexo 1.
"Procedimiento de clasificación de riesgo de acuerdo con las sustancias
químicas peligrosas presentes en el establecimiento". La clasificación de
riesgo de los establecimientos que manipulan sustancias químicas debe ser
realizada por un profesional activo del Colegio de Químicos de Costa Rica o del
Colegio de Ingenieros Químicos y Profesionales Afines, y contar con el refrendo
del colegio profesional respectivo, misma que debe ser presentada a la
Dirección del Área Rectora de Salud (DARS) del Ministerio de Salud
correspondiente y a la Unidad de lngenie1ia del BCBCR, vía correo electrónico
con firma digital válida o en físico en la sede correspondiente, .en un plazo
de cuatro meses posterior al otorgamiento del Permiso Sanitario de
Funcionamiento (PSF) o su renovación o del Certificado Veterinario de Operación
(CVO) o del proceso de actualización de registro de CVO.
Solo
los establecimientos catalogados como de riesgo mayor deberán presentar el Plan
de Emergencias con el Plan de Prevención, Preparación y Respuesta ante
Accidentes Químicos, según el Anexo 4 del presente reglamento.
El
Ministerio de Salud podrá ajustar los valores de los Cuadros 3 y 4 presentes en
el Anexo 1, mediante reforma del presente Decreto, de acuerdo con la
información que brinden los establecimientos y que correspondan a los datos
actualizados.
Ficha articulo
CAPÍTULO III
OBLIGACIONES
DE LOS ESTABLECIMIENTOS
Artículo 7. Obligación de brindar información. Para
los establecimientos, es requisito presentar ante la DARS del Ministerio de Salud
o SENASA (nivel local), así como a la Unidad de Ingeniería del BCBCR, en el
plazo establecido en el artículo anterior, además de lo señalado en los
Decretos Ejecutivos N º 43432-S "Reglamento general para permisos
sanitarios de funcionamiento, permisos de habilitación y autorización para
eventos temporales de concentración masiva de personas, otorgados por el
Ministerio de Salud" y Nº 34859-MAG "Reglamento General para el
Otorgamiento del Certificado Veterinario de Operación" la "Declaración
Jurada de Manejo de Sustancias Químicas Peligrosas" (Anexos 2 y 3), en la
que se solicita la siguiente información:
a.
Georreferenciación de la ubicación del establecimiento utilizando el formato datum WGS84 en grados decimales o el sistema
CRTM-05.
b.
Descripción de todas las sustancias químicas presentes en el establecimiento
indicando: nombre químico y número CAS, categoría de peligro físico, a la salud
y al ambiente de acuerdo con el SGA, estado físico, concentración, cantidad
máxima anual presente en un momento dado de cada sustancia y ubicación dentro
del establecimiento.
c.
Descripción gráfica de la distribución del establecimiento indicando el área
total, la localización del lugar donde se almacenan las sustancias químicas y
los sitios de procesamiento de dichas sustancias.
d.
Descripción de los procesos y actividades que se desarrollan en el establecimiento.
e.
Indicar las sustancias químicas peligrosas que se puedan generar en caso de que se
produzca un accidente químico y su forma de liberación.
f.
El nombre, dirección, teléfono, correo electrónico del regente químico y del representante
legal del establecimiento.
g.
El número de trabajadores por jornada.
h.
El número de habitantes, distribuidos por distrito y cantón, que puedan verse
expuestos al riesgo de un accidente químico por su ubicación con respecto al
establecimiento.
i. La ubicación de centros de estudios, hospitales, terminales de
transporte, gasolineras, u otros establecimientos con concentración de personas
que puedan verse expuestos al riesgo de un accidente químico.
J.
Indicar la presencia de ríos, quebradas, nacientes y mantos acuíferos que puedan
ser afectadas en caso de un accidente químico.
La
información según lo establecido en este artículo debe ser presentada en el formato
indicado en los Anexos 2 y 3, firmada por el representante legal y el
profesional que realizó la autoevaluación del establecimiento, la cual tiene
carácter de declaración jurada.
Ficha articulo
Artículo 8. Notificación de modificaciones. Cuando el
establecimiento sufra alguno de los cambios señalados a continuación, el
representante legal del establecimiento deberá actualizar al Ministerio de
Salud o al SENASA (nivel local) cuando corresponda.
a.
Aumente o disminuya la cantidad de cualquiera de las sustancias químicas
indicadas en la "Dec}aración Jurada de Manejo de
Sustancias Químicas Peligrosas", de manera que modifique su clasificación
de riesgo según el Anexo 1.
b.
Se adquieran o se produzcan nuevas sustancias químicas que modifique su clasificación
de riesgo según el Anexo 1.
c.
Se modifique la clasificación de peligro de las sustancias químicas, de acuerdo
con
los criterios del SGA.
d.
Se modifiquen las operac10nes unitarias que se llevan a cabo en el establecimiento.
e.
Se modifique la estructura física del establecimiento en el área de proceso y almacenamiento
de sustancias químicas.
f.
Cierre o desmantelamiento del establecimiento.
Dicha
actualización debe presentarse mediante los documentos de Declaración Jurada de
los Anexos 2 y 3, a más tardar tres meses después de que se realicen las
modificaciones.
Ficha articulo
Artículo 9. Obligación del Ministerio de Salud y del SENASA. Es
obligación del Ministerio de Salud y de SEN ASA (nivel local) trasladar al
Benemérito Cuerpo de Bomberos de Costa Rica (BCBCR) la información solicitada
al administrado en los Artículos 7, 8 y 11 del presente reglamento, a más
tardar 10 días hábiles después de haber otorgado el PSF, el CVO o su
actualización de registro anual, o de haberse recibido la notificación de
modificaciones.
Ficha articulo
CAPÍTULO
IV
PRIORIZACIÓN
DE LOS ESTABLECIMIENTOS
Artículo 10. Priorización de los establecimientos de riesgo
mayor. El BCBCR será la autoridad encargada de priorizar
e inspeccionar los establecimientos clasificados como riesgo mayor,
estableciendo un cronograma de ejecución de acuerdo con la clasificación
mostrada en el Cuadro 1.
Cuadro l.
Clasificación para priorizar los establecimientos de riesgo mayor de acuerdo a
la zona de uso del suelo.

Los
criterios de zonificación obedecerán a:
1. Los establecimientos clasificados como prioridad 1, serán los
primeros en ser inspeccionados, y así en orden numérico hasta llegar a la
prioridad 5.
2. La clasificación por zonas establecidas en el Cuadro 1, se hará
de acuerdo con los planes reguladores del cantón donde se encuentra la
instalación, en ausencia de éste, se aplicará el criterio de uso del suelo
establecido por la municipalidad o el criterio dado por el Ministerio de Salud,
basándose en los Artículos 20 y 21 del Decreto Nº 11492-SPPS.
3. La clasificación por número de personas obedece a lo establecido
en el Reglamento a la Ley de Fortalecimiento de las .Pequeñas
y Medianas Empresas, Ley Nº 8262, Nº 39295-MEIC, artículo Nº 17.
Ficha articulo
CAPÍTULO V
PLAN DE
PREVENCIÓN, PREPARACIÓN Y RESPUESTA ANTE ACCIDENTES
QUÍMICOS.
Artículo 11. Obligación de presentar el Plan de Prevención,
Preparación y Respuesta ante Accidentes Químicos. Adicionalmente
a lo establecido en los Decretos Ejecutivos N°· 43432-S
"Reglamento general para permisos sanitarios de funcionamiento, permisos
de habilitación y autorización para eventos temporales de concentración masiva
de personas, otorgados por el Ministerio de Salud" y Nº 34859-MAG
"Reglamento General para el Otorgamiento del Certificado Veterinario de
Operación", los establecimientos deben complementar el Plan de Emergencias
con el Plan de Prevención, Preparación y Respuesta ante Accidentes Químicos,
según el Anexo 4, que incluye los siguientes aspectos:
a.
Programa de Reducción de Riesgos y Respuesta ante Accidentes Químicos.
b.
Programa de Coordinación y Preparación Comunal ante Accidentes Químicos.
Dichos
programas deben encontrarse disponibles en las instalaciones, y en caso de ser
requeridos por el personal de la instalación o las entidades de primera
respuesta, deben ser facilitados a estos.
Ficha articulo
CAPÍTULO
VI
PROGRAMA
DE RED UCCIÓN DE RIESGOS Y RESPUESTA ANTE
ACCIDENTES
QUÍMICOS.
Artículo 12. Inspección del Benemérito Cuerpo de Bomberos de
Costa Rica. La inspección debe ser solicitada por la empresa y por escrito a
la Unidad de Ingeniería del BCBCR en un término no mayor a un mes después de
otorgado el PSF, el CVO o su renovación y actualización de registro anual. El
BCBCR realizará la inspección a más tardar seis meses de recibida la solicitud
de inspección, con el fin de evaluar el cumplimiento del Programa de Reducción
de Riesgos y Respuesta ante Accidentes Químicos, de acuerdo con los elementos
establecidos en el Anexo 4 de este reglamento. Posterior a la inspección, el
BCBCR presentará el informe a la DARS a más tardar 15 días hábiles.
Los
costos de la inspección correrán por cuenta del establecimiento de acuerdo con
lo establecido en los artículos 85 y 86 del Decreto Ejecutivo Nº 37615-MP
"Reglamento a la Ley Nº 8228 del Benemérito Cuerpo· de Bomberos de Costa
Rica". Estos montos estarán publicados en la siguiente dirección
electrónica: www.bomberos.go.cr.
Ficha articulo
Artículo 13. Evaluación de los incumplimientos del Programa de
Reducción. de Riesgos y Respuesta ante Accidentes Químicos. El BCBCR
realizará la comprobación del cumplimiento de los elementos incluidos en el Programa
de Reducción de Riesgos y Respuesta ante Accidentes Químicos y los evaluará
conforme la lista de verificación que se encuentra en el Anexo 4, punto 2. El
BCBCR emitirá informe respectivo una vez realizada la inspección, a la DARS
correspondiente o SENASA (nivel local), en un plazo de 15 días hábiles.
Ficha articulo
Artículo 14. Clasificacion de los
incumplimientos del Programa de Reducción de Riesgos y Respuesta ante
Accidentes Químicos. Los incumplimientos se clasificarán como leves, moderados,
importantes y graves. La DARS o SENASA (nivel local) deberá solicitar mediante
Orden Sanitaria la resolución de los incumplimientos, en los siguientes plazos:
a.
De existir algún incumplimiento clasificado como "Grave", el plazo de
corrección será de 10 días hábiles. En caso de tratarse de una renovación del
PSF o CVO, este no se renovará hasta tanto se corrija el
incumplimiento. La verificación del cumplimiento se realizará por medio de una
inspección, para lo cual el interesado deberá hacerlo del conocimiento mediante
una nota al BCBCR.
b.
De existir condiciones solamente clasificadas como "Importantes", el
plazo de conección será como máximo de 22
días hábiles, a partir de la notificación de la orden sanitaria.
c.
De existir condiciones solamente clasificadas como "Moderadas", el
plazo de corrección será de 44 días hábiles, a partir de la notificación
de la orden sanitaria.
d.
De existir condiciones solamente clasificadas como "Leves" las
correcciones serán evaluadas en la inspección del siguiente año. Los
incumplimientos clasificados como leves y que en la reinspección
se detecten que persisten, serán reclasificados como "Moderados" y se
procederá con la aplicación de medidas especiales contenidas en la Ley General
de Salud Nº 5395 del 30 de octubre de 1973.
e.
De existir una combinación de incumplimientos clasificadas como
"Importantes" o "Moderados" el plazo de corrección debe ser
como máximo 22 días hábiles.
f.
En caso de detectarse incumplimientos en los ítems 14, 15, 16, 17 y 18, de la
guía de verificación, estos serán catalogados como "Graves", no
obstante, podrán ver atenuado su nivel de incumplimiento a
"Importante", "Moderado" o "Leve" según el
resultado obtenido en el informe de inspección, el cual debe estar
explícitamente indicado en el informe.
Ficha articulo
Artículo 15. Plan de corrección de los incumplimientos. Para los
ítems donde se requieran mejoras que correspondan a construcciones y obras de
infraestructura, el establecimiento podrá presentar a la DARS o SENASA (nivel
local), un plan de correcciones, plazos y cronograma que indique claramente
cada etapa del proyecto y su fecha de finalización, a fin de obtener el visto
bueno de la institución respectiva. Además, el establecimiento deberá presentar
las medidas compensatorias que aplicará durante el periodo de ejecución del
programa, con el fin de reducir los riesgos.
Cuando
corresponda, el plazo de las correcciones será de máximo un año y prorrogable
por hasta la mitad de ese periodo con debida justificación, tal y como se
estipula en la Ley de la Administración Pública, artículo 258; según la magnitud de
intervenciones a realizar. Lo anterior a fin de que la DARS o el SENASA (nivel
local) ordenen a través de Orden Sanitaria, la ejecución del correspondiente
plan de correcciones.
Vencidos
los plazos otorgados para la implementación del plan de correcciones, y en caso
de que los incumplimientos persistan, la entidad correspondiente procederá a
iniciar los trámites de cancelación del Permiso Sanitario de Funcionamiento
(PSF).
Ficha articulo
Artículo 16. Subsanación de los incumplimientos del Programa de
Reducción de Riesgos y Respuesta ante Accidentes Químicos. Una vez
corregidos los incumplimientos señalados en la Orden Sanitaria, dentro de los plazos
establecidos en el artículo 14, el administrado deberá informar a la DARS o SEN
ASA, y solicitará por escrito al BCBCR, a la Unidad de Ingeniería una reinspección, para que verifique su cumplimiento. El BCBCR
emitirá informe respectivo una vez realizada la inspección, a la DARS
correspondiente o . SEN ASA
(nivel local), en un plazo de 15 días hábiles. Los costos de la reinspección correrán por cuenta del establecimiento de
acuerdo con lo establecido en los Artículos 85 y 86 del Decreto Nº 37615-MP
"Reglamento a la Ley Nº 8228 del Benemérito Cuerpo de Bomberos de Costa
Rica".
Ficha articulo
Artículo 17. Persistencia de los incumplimientos. Una vez
vencido el plazo extendido en la Orden Sanitaria para la corrección de las
condiciones de riesgo, y en caso de incumplimiento de ésta, la DARS o SENASA (nivel
local), según corresponda, suspenderá el Permiso Sanitario de Funcionamiento o
el Certificado Veterinario de Operación, hasta no se subsanen dichos
incumplimientos y procederá según las medidas especiales contenidas en los
Decretos Ejecutivos Nº 43432-S "Reglamento general para permisos
sanitarios de funcionamiento, permisos de habilitación y autorización para
eventos temporales de concentración masiva de personas, otorgados por el
Ministerio de Salud" y Nº 34859-MAG "Reglamento General para el Otorgamiento
del Certificado Veterinario de Operación".
Además,
deberá informar del caso a las Autoridades Municipales de que dicha actividad
no cuenta con PSF o CVO, para lo que en derecho corresponda. En el
caso de los incisos b, c y d del artículo 14, las actividades deben ajustarse a
lo establecido en el Artículo 22, Inciso c del Reglamento General para Permisos
Sanitarios de Funcionamiento, Permisos de Habilitación y Autorizaciones para
Eventos Temporales de Concentración Masiva de Personas, Otorgados por el
Ministerio de Salud, Decreto Ejecutivo Nº 43432-S. Paras fines del presente
reglamento la verificación será realizada por BCBCR, quién remitirán el
resultado a la DARS O SEN ASA (nivel local), según corresponda.
Ficha articulo
CAPÍTULO VII
PROGRAMA DE
COORDINACIÓN Y PREPARACIÓN COMUNAL ANTE
ACCIDENTES
QUÍMICOS.
Artículo 18. Evaluación del Programa de Coordinación y
Preparación Comunal ante Accidentes Químicos. La
Dirección de Área Rectora de Salud, según corresponda, en un plazo no mayor a
60 días naturales a partir de su recepción, revisará este programa, de acuerdo
con los elementos establecidos en el Anexo 4 de este reglamento y de proceder
lo aprobará, remitiendo copia al BCBCR y a la CME o bien realizará
observaciones que enviará al establecimiento, a fin de que se implementen las
mejoras en el programa, mediante orden sanitaria.
Ficha articulo
Artículo 19. Evaluación de los incumplimientos del Programa de· Coordinación
y Preparación Comunal ante Accidentes Químicos. El
Programa de Coordinación y Preparación Comunal ante Accidentes Químicos será
remitido por la DARS o SENASA al Comité Municipal de Emergencias (CME)
correspondiente, el cual, en caso de proceder, en coordinación con la Unidad de
Gestión de Operaciones de la CNE realizará observaciones acordes a la lista de
verificación que se encuentra en el Anexo 4 del presente reglamento, mismas que
enviará a la DARS o a SEN ASA en un plazo no mayor a dos meses, a fin de que se
implementen las mejoras.
La
lista de incumplimientos se clasifica como leves, moderados, importantes y
graves, según el Anexo 4 del presente reglamento. En caso de que se detecte
algún incumplimiento, la DARS o SENASA (nivel local) correspondiente,
solicitará al interesado, mediante orden sanitaria, la corrección de los
incumplimientos, otorgando los siguientes plazos:
a.
De existir alguna condición clasificada como "Grave", el plazo de
corrección será de 5 días hábiles, a partir de la notificación de la orden
sanitaria.
b.
De existir condiciones solamente clasificadas como "Importantes", el
plazo de corrección será de 15 días hábiles, a partir de la notificación de la
orden sanitaria.
c.
De existir condiciones solamente clasificadas como "Moderadas" el
plazo de conección será de
22 días hábiles, a partir de la notificación de la orden sanitaria.
d.
De existir condiciones solamente clasificadas como "Leves" las
correcciones serán evaluadas en la inspección del siguiente año En caso de que
se detecte que los incumplimientos leves persisten, estos serán reclasificados
como "Moderados" y se procederá con la aplicación de medidas
especiales contenidas en la Ley General de Salud Nº 5395 del 30 de octubre de
1973.
e.
De . existir una combinación de no-conformidades clasificadas como "Importantes"
o "Moderadas" el plazo de corrección será de 15 días hábiles.
De
no ser subsanado el incumplimiento en él plazo otorgado en el Acto Administrativo,
la DARS o SENASA (nivel local), procederá según las medidas especiales
contenidas en los Decretos Ejecutivos Nº 43432-S "Reglamento general para
permisos sanitarios de funcionamiento, permisos de habilitación y autorización
para eventos temporales de concentración masiva de personas, otorgados por el
Ministerio de Salud" y Nº 34859-MAG "Reglamento General para el
Otorgamiento del Certificado Veterinario de Operación".
Además,
deberán informar del caso a las Autoridades Municipales de que dicha actividad
no cuenta con PSF o CVO, para lo que en Derecho corresponda.
Ficha articulo
Artículo 20. Actualización del Plan de Prevención, Preparación y
Respuesta ante Accidentes Químicos. Los programas del Plan que se
especifican en el artículo 11, deben ser actualizados cada año, con el objeto
de ajustarse a los cambios surgidos en el establecimiento o en su entorno y se
procederá conforme a lo establecido en los artículos 8 y 9 del presente
Reglamento. Los cambios o modificaciones presentados serán evaluados por las
instituciones, según lo establecido en los artículos 13, 14, 15, 16, 17, 18 y
19 del presente Reglamento.
En
caso de que no se hayan operado cambios en el establecimiento o el entorno que
modifiquen el Plan de Prevención, Preparación y Respuesta ante Accidentes
Químicos, a través de su Representante Legal se procederá a presentar
"declaración jurada" mediante la cual se acredite esa condición a la
DARS o al SENASA (nivel local).
Ficha articulo
CAPÍTULO
VIII
OBLIGACIÓN
DE DAR A CONOCER EL PLAN DE PREVENCIÓN,
PREPARACIÓN
Y RESPUESTA ANTE ACCIDENTES QUÍMICOS
Artículo 21. Socialización del plan. El
representante legal del establecimiento clasificado de riesgo mayor tendrá la obligación
de disponer las acciones correspondientes para socializar el Programa de
Reducción de Riesgos y Respuesta ante Accidentes Químicos y el Programa de
Coordinación y Preparación Comunal ante Accidentes Químicos mediante
capacitaciones, charlas y simulacros dirigidos a los empleados· y a la
comunidad. Estas actividades deben ser documentadas en bitácoras para asegurar
su cumplimiento.
Ficha articulo
CAPÍTULO
IX
INFORMACIÓN
QUE DEBE PRESENTAR EL ESTABLECIMIENTO QUE
MANIPULA
SUSTANCIAS QUÍMICAS LUEGO DE OCURRIR UN ACCIDENTE
Artículo 22. Ocurrencia de un accidente. Tras la
ocurrencia de un accidente que involucre una o más sustancias químicas el representante
legal del establecimiento, dentro de un plazo no mayor a 20 días hábiles
después de ocurrido el evento, debe presentar a la DARS del Ministerio de Salud
correspondiente o a SENASA (nivel local), con copia a la CME y al BCBCR, un
informe detallado, que contemple la siguiente información:
a.
Fecha y hora de inicio del accidente.
b.
Causas del accidente.
c.
Fecha y hora de control del accidente.
d.
Impacto a la infraestructura, personas ( empleados,
visitantes y comunidad afectada) y al ambiente, indicando las consecuencias a
corto, mediano y largo plazo.
e.
Resultado de la implementación del Plan de Prevención, Preparación y Respuesta
ante Accidentes Químicos.
f.
Medidas adoptadas para corregir la situación y para atenuar sus efectos.
g.
Recomendaciones que describan en detalle las medidas que se vayan a llevar a cabo
para reducir el riesgo de que accidentes similares vuelvan a producirse.
h.
En caso de intoxicación adjuntar copia de la notificación realizada al Centro Nacional
de Control de Intoxicaciones (CNCI).
Ficha articulo
Artículo 23. Realización del informe. El
informe indicado en el Artículo 22 se debe realizar para los accidentes que
involucren:
a.
Derrames o fugas de sustancias químicas de acuerdo con las cantidades indicadas
en el Cuadro 2.
Cuadro 2. Cantidad
de sustancia de acuerdo con la clase de peligrosidad.


b.
Para las sustancias clasificadas como tóxicas según el SGA, será obligación realizar
la notificación al CNCI.
c.
Incendios o explosiones.
Ficha articulo
Artículo 24. Seguimiento. La DARS correspondiente o
SENASA (nivel local) dará seguimiento al informe presentado y al cumplimiento
de las mejoras indicadas en el mismo, conforme a los procedimientos establecidos
en los artículos 13, 14, 15, 16, 17, 18 y 19 del presente Reglamento.
Ficha articulo
CAPÍTULO X
DISPOSICIONES
FINALES
Artículo 25. Infracciones. En caso de que un
establecimiento incumpla con lo solicitado en este reglamento, se procederá con
la emisión de una Orden Sanitaria con el fin de subsanar el defecto en
cuestión, de acuerdo con el artículo 340 de la Ley Nº5395, Ley General de Salud
y los artículos 89, 90, y 91 de la Ley Nº 8495, Ley General del Servicio
Nacional de Salud Animal a fin de que los incumplimientos sean subsanados.
Una
vez vencido el plazo de la orden sanitaria o por solicitud del propietario o el
representante legal, las instituciones correspondientes harán una segunda
evaluación para verificar el cumplimiento de lo ordenado, cuyos costos correrán
por cuenta el establecimiento.
En
caso de incumplirse la Orden Sanitaria, la DARS o SEN ASA (nivel local)
procederá con la cancelación del PSF y a la clausura del establecimiento de
acuerdo con los artículos 356, 363 y 364 así como a la aplicación de la multa
establecida en el artículo 378 de la Ley Nº 5395, Ley General de Salud.
Cuando
se trate de establecimientos sujetos al CVO y el incumplimiento persista, el
SENASA (nivel local) emitirá un nuevo apercibimiento por escrito otorgando un
plazo de quince días hábiles y en caso de que no se acate se procederá con la
cancelación del CVO y la clausura del establecimiento.
Todo
lo anterior, sin perjuicio de las correspondientes denuncias penales que
deberán hacerse ante el Ministerio Público. Esto también aplica para aquel
establecimiento que falte a la verdad en su declaración jurada.
En
caso de que se proceda a la clausura de un establecimiento, deberá elaborarse
un inventario de las sustancias químicas que quedarían desatendidas. Las
sustancias químicas desatendidas podrán ser donadas a instituciones del
gobierno, Universidades estatales o privadas o empresas que el Ministerio de
Salud o Ministerio de Agricultura y Ganadería considere pertinentes con el fin
de no mantener almacenados productos químicos peligrosos que puedan representar
un peligro para dichas instituciones y comunidad a fin de que se les pueda dar
una correcta disposición y se mitigue el riesgo. Cuando se realice una
donación, debe mediar una solicitud de parte de quien recibe la donación y esta
debe quedar documentada, con el detalle de los productos y cantidades y
especificando el fin que se les dará.
En
caso de que un establecimiento incumpla con lo solicitado en este reglamento,
se procederá a la aplicación de las medidas administrativas correspondientes de
acuerdo con el artículo 340 de la Ley Nº5395, Ley General de Salud y los
artículos 89, 90, y 91 de la Ley Nº 8495, Ley General del Servicio Nacional de
Salud Animal a fin de que los incumplimientos sean subsanados.
Ficha articulo
Transitorio Único: Los establecimientos que
manipulen sustancias químicas, que, al momento de entrada en vigencia del
presente reglamento, ya cuenten con PSF o CVO, tendrán un plazo de 4 meses para
presentar su clasificación de riesgo y en caso de que sea catalogado
como de riesgo mayor, deberán presentar el Plan de Prevención, Preparación y
Respuesta ante Accidentes Químicos, según el Anexo 4 del presente reglamento.
Ficha articulo
Artículo 26. Rige a partir de seis meses
después de su publicación.
Dado
en la Presidencia de la República - San José, a los cinco días del mes de
noviembre del dos mil veinticuatro.
Ficha articulo
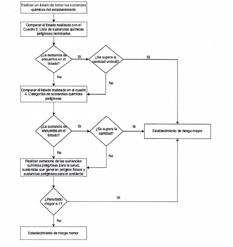
ANEXO 1
Procedimiento
de Clasificación de riesgo de acuerdo con las sustancias químicas
peligrosas
presentes en el establecimiento.
El
establecimiento deberá hacer su proceso de clasificación para ubicarse en la categoría
de riesgo que le corresponda, de acuerdo con la evaluación de las sustancias
químicas peligrosas presentes que puedan provocar un accidente para ello debe
seguir los siguientes pasos (ver Imagen 1):
Paso l. Realizar un listado de todas las sustancias químicas,
indicando la cantidad máxima anual presente en un momento dado en el
establecimiento.
Paso 2. Comparar el listado definido en el paso 1 con
el Cuadro 3. "Lista de sustancias químicas peligrosas nominadas", e
identificar si alguna de las sustancias químicas del establecimiento se
encuentra dentro de dicho cuadro. Si el resultado es positivo se continúa con
el paso 3. En caso de un resultado negativo se continúa con el paso 4.
Paso 3. Verificar si la sustancia química peligrosa
supera el límite de la cantidad umbral o base establecida. Si el resultado es
positivo, la industria se clasifica como de riesgo mayor.
En
caso de un resultado negativo se continúa con el paso 4, debido a que no superó
la cantidad umbral, debiendo evaluarse la sustancia química de acuerdo a lo
establecido en el siguiente paso.
Paso 4. Identificar si las sustancias químicas del
establecimiento pertenecen a las categorías de peligro indicadas en el Cuadro 4
y luego, verificar si supera el límite de la cantidad umbral o base establecida.
Si el resultado es positivo, la industria se clasifica como de riesgo mayor.
En
caso de un resultado negativo, se continúa con el paso 5, debido a que no
superó la cantidad umbral, debiendo evaluarse la sustancia química de acuerdo a
lo establecido en el siguiente paso.
Paso 5. Si no se supera ninguno de los límites
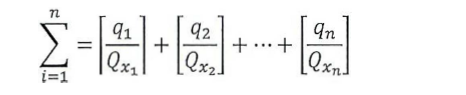
umbrales de los Cuadro 3 y 4, se debe realizar la siguiente sumatoria:

Siendo:
qn
=
Cantidad total anual de las sustancias químicas presentes en el establecimiento
de acuerdo con su categoría de peligro (toneladas).
Qxn =
Cantidad umbral pertinente a cada categoría de peligro según el Cuadro 4
(toneladas).
Esta
fórmula se debe aplicar de forma separada para las siguientes categorías de
peligro:
1.
Peligrosas para la salud (también se deben incluir en la sumatoria de esta
categoría las sustancias incluidas en el Cuadro 4).
2.
Generan peligros físicos.
3.
Peligrosas para el ambiente.
Si
el resultado de la sumatoria de alguna de las categorías anteriores es igual o
mayor a 1, el establecimiento se considera de riesgo mayor, en caso de que sea
inferior el establecimiento se considera de riesgo menor.
Imagen l.
Clasificación de riesgo de acuerdo con las sustancias químicas presentes en el
establecimiento.

Cuadro 3.
Lista de Sustancias químicas peligrosas nominadas




Cuadro 4.
Categorías de peligro de las sustancias químicas peligrosas




Fuente: Modificación
de los datos tomados de la Directiva 2012/18/UE del Parlamento Europeo y del
Consejo de 4 julio del 2012 relativa al control de riesgos inherentes a los
accidentes graves en los que intervengan sustancias químicas peligrosas.
Ficha articulo
ANEXO 2
Formato
de Declaración Jurada de Manejo de Sustancias Químicas Peligrosas para
establecimientos
con Permiso Sanitario de Funcionamiento.

Ficha articulo
ANEXO 3
Formato
de Declaración Jurada de Manejo de Sustancias Químicas Peligrosas para
establecimientos
con Certificado Veterinario de Operación.

Ficha articulo
ANEXO 4.
Plan de
Prevención, Preparación y Respuesta ante Accidentes Químicos.
l.
Elementos del Programa de Reducción de Riesgos y Respuesta ante Accidentes
Químicos.
a)
Política de prevención de accidentes químicos.
b)
Funciones y responsabilidades del personal asociado a la gestión del riesgo de
accidentes en todos los niveles de organización.
c)
Descripción detallada de los posibles accidentes químicos y en qué condiciones
se podrían producir, incluyendo las causas de origen interno o causas
predecibles externas al establecimiento.
d)
En cada circunstancia o acontecimiento que pueda llegar a propiciar un
accidente, descripción de las medidas que deberán adoptarse para controlar la
circunstancia o acontecimiento y limitar sus consecuencias, incluida una
descripción del equipo de seguridad y los recursos disponibles.
e)
Medidas para limitar el riesgo para las personas in situ, incluido el
sistema de alerta y el comportamiento que se espera observen las personas una
vez desencadenado el accidente.
f)
Cumplimiento de la normativa obligatoria para: clasificación, manejo,
almacenamiento y disposición de sustancias químicas.
g)
Cumplimiento de la normativa obligatoria en materia de seguridad humana y
protección contra incendios.
h)
Mecanismos de comunicación para alertar rápidamente del accidente al
responsable de poner en marcha el plan, el tipo de información que deberá
facilitarse de inmediato y medidas para facilitar información más detallada
conforme se disponga de la misma.
i)
Notificar al CNCI antes, durante o después del accidente, emergencia o derrame
relacionado con alguna sustancia química peligrosa, llamando al 800-INTOXICA si
es una asesoría, o al 9-1-1 si es una emergencia o al número telefónico:
2223-1028.
j)
Programa de capacitación del personal en las tareas que se espera que cumplan
y, en su caso, de coordinación con los servicios de emergencia externos.
k)
Estimación de la extensión y la gravedad de las consecuencias de los accidentes
que puedan producirse.
1)
Procedimientos de atención de accidentes químicos:
a.
Evaluación
b.
Aislamiento y evacuación
c.
Control y combate de incendios en cumplimiento con la Ley Nº 8228, las normas de la NFP
A aplicables y las disposiciones técnicas emitidas por el BCBCR.
d.
Control de fugas y recolección de derrames
e.
Reparaciones de emergencia
f.
Acciones para evitar el reavivamiento de incendios ( después
de la emergencia)
g.
Medidas de remediación ambiental y la proyección temporal en que la mismas
quedarán atendidas.
h.
Registro de accidentes químicos que incluya: el tipo de accidente, la fecha,
nombre y cantidad de las sustancias involucrada, consecuencias a la salud, a la
propiedad y al ambiente, y medidas tomadas.
2. Guía
de Verificación de los elementos del Programa de Reducción de Riesgos y
Respuesta ante Accidentes Químicos



3.
Elementos del Programa de Coordinación y Preparación para la Comunidad ante
Accidentes Químicos.
a. Nombre
y dirección del establecimiento que manipula sustancias químicas.
b. Nombre
y apellidos del responsable del establecimiento.
c.
Identificación y cargo de la persona responsable de brindar información.
d. El
número meta de población o familias a ser cubiertas por el plan.
e.
Identificación de los portavoces o representantes de la comunidad a los que se
proporcionará información en forma activa, así como oportuna, periódica y
actualizada.
f.
Explicación en términos sencillos de la actividad o actividades que se realizan
en el establecimiento.
g. Los
nombres comunes, los genéricos o la clasificación general de peligrosidad de
las sustancias que sobrepasen el unbral existente en
el lugar que pudieran motivar un accidente químico, indicando sus principales
características peligrosas.
h.
Información general relativa al tipo de riesgo de accidente grave, incluidos
los efectos potenciales de éstos sobre la población y el ambiente en forma
abierta y activa buscando que esta sea comprensible, correcta, creíble, clara y
consistente.
i. Información
acerca de los mecanismos para avisar y mantener informada a la población en
caso de que ocurra un accidente.
J.
Confirmación de que el representante del establecimiento está obligado a tomar
las medidas adecuadas en el lugar, incluida la de entrar en contacto con las
autoridades competentes y servicios de emergencia para enfrentarse a los
accidentes y limitar al máximo sus efectos.
k.
Sistema de aviso de emergencia a la comunidad, sitios, rutas y procedimientos
de evacuación para las familias y animales, ejercicios de simulacro y
simulación.
l. Contar
con mecanismos que faciliten la consulta del público, con respecto a la
información que éste desea recibir acerca del Programa de Coordinación y
Preparación para la Comunidad ante Accidentes Químicos, para ponerla a su
disposición.
m.
Cronograma de revisión y actualización del programa.
La
información debe estar disponible para que la comunidad pueda consultarla en
cualquier momento. Es necesario que la información esté en español y en una
forma que sea comprensible para la población.
Se
deben usar diversos canales para hacer circular la información, según lo que
sea apropiado para la comunidad (por ejemplo, en los periódicos, la radio o la
televisión, materiales suministrados a los alumnos en centros educativos,
avisos incluidos en redes sociales, concejos municipales, iglesias).
4. Guía
de Verificación del Programa de Coordinación y Preparación para la Comunidad
ante Accidentes Químicos.


Ficha articulo
Fecha de generación: 9/11/2025 23:55:51
|
|
Ir al principio del documento
|
|
|
|